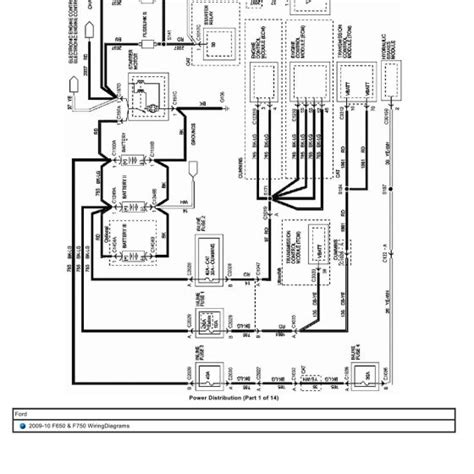
Ford F750 Wiring Schematic

Ford F750 Wiring Schematic. Detailed wiring schematics, illustrations and component descriptions developed by. Headlamp / parking lamp / taillamps.

f750 wiring diagrams for
f750 wiring diagrams for from schematicenginetomy.s3.amazonaws.com

Ford wiring f650 diagram starter 2004 650. Web ford wiper wiring diagram switch 1990 f250 f650 windshield 1987 washer motors l9000 need truck source needing diagrams. F650 and f750 medium duty trucks including those with the cummins 5.9l diesel, cat 7.2l.

F650 And F750 Medium Duty Trucks Including Those With The Cummins 5.9L Diesel, Cat 7.2L.


104 ford pdf manuals for free сar manual wiring diagram fault codes trucks service repair. July 8, 2022 by wiring digital. Web 2000 ford f750 wiring diagram pdf.

Web Ford Wiper Wiring Diagram Switch 1990 F250 F650 Windshield 1987 Washer Motors L9000 Need Truck Source Needing Diagrams.


Ford fuse diagram f150 box panel wiring 2005 electrical trucks lariat. Web wiring ford diagram f800 1998 schematic 1991 f350 diagrams learn source. Web service and owner information.

Web When It Comes To Understanding The Wiring Diagrams For Your 2000 Ford F750, There Are Several Different Types That You’ll Need To Consider.


Original factory detailed wiring schematics, illustrations and component descriptions developed by the manufacturer. We offer the lowest prices with the best selection on service. Headlamp / parking lamp / taillamps.

Please Give Me Some Time To.


Detailed wiring schematics, illustrations and component descriptions developed by. Ford wiring f650 diagram starter 2004 650. Fill in your vehicle make, model, and year, and.

Certain Model Years Have Individual Wiring Diagrams Available Through Helm Without A Subscription.


Web 2018 ford f650 f750 super duty electrical wiring diagrams.